Глава 17

ОБЕЗВОЖЕННЫЙ МОЛОЧНЫЙ ЖИР (ОМЖ) И ТОПЛЕНОЕ МАСЛО

Обезвоженный молочный жир (ОМЖ) и топленое масло являются продуктами, состоящими в большей или меньшей степени из чистого молочного жира. Хотя они и считаются современными промышленными продуктами, у них есть древние корни в культуре некоторых стран. Гхи, продукт на основе молочного жира, с большим количеством белка и более выраженным ароматом, чем у ОМЖ, известен в Индии и странах арабского мира в течение столетий.

В соответствии с определениями стандартов Codex Alimentarius (кодекс качества пищи) CODEX STAN 280-1973 обезвоженный молочный жир, молочный жир, обезвоженное топленое масло и топленое масло являются жиросодержащими продуктами, полученными исключительно из молока и/или продуктов, полученных из молока методами или с применением процессов, которые вызывают почти полное удаление воды и нежирных субстанций, с особым сильным ароматом и физической структурой. Гхи – это продукт с особым вкусом и физической структурой, получаемый из молока, сливок или сливочного масла путем переработки, в результате которой практически полностью удаляется вода и обезжиренные твердые примеси.

  • Обезвоженный молочный жир должен содержать не менее 99,8 % молочного жира и изготавливаться из свежих сливок или масла. Добавки, например для нейтрализации свободных жирных кислот, не допускаются.
  • Обезвоженное топленое масло должно содержать не менее 99,8 % молочного жира, но может изготавливаться из сливок или масла различного времени производства. Разрешено использование щелочи для нейтрализации свободных жирных кислот.
  • Топленое масло должно содержать 99,3 % молочного жира. Сырье и технические условия обработки те же, что и для обезвоженного топленого масла.

В этой главе выражение ОМЖ будет использоваться для всех продуктов, описанных в стандартах Codex Alimentarius.

Характеристики омж

Масло всегда было традиционной формой хранения молочного жира, но иногда ОМЖ является предпочтительной формой, поскольку для его хранения требуется меньше места, чем для масла.
Масло считается свежим продуктом, хотя обычно его можно хранить при температуре +4 °С до 6 недель. Если масло хранится в течение более длительного времени, скажем, 10–12 месяцев, обязательная температура хранения не не должна быть выше -25 °С.
ОМЖ, обычно упакованный в 200-литровые бочки с инертным газом азотом (N2), можно хранить в течение нескольких месяцев при температуре +4 °С. ОМЖ при температуре выше
36 °С переходит в жидкую, а при температуре ниже 16–17 °С – в твердую форму.
ОМЖ обычно используют в жидкой форме, поскольку его легко перемешивать и дозировано добавлять в другие продукты. Таким образом, ОМЖ используется для восстановления различных молочных продуктов, а также при производстве шоколада и мороженого.
Спрос на масло снижается, и одной из причин этого является возросшее потребление ОМЖ. Одна из областей, в которой использование ОМЖ будет возрастать, это «смеси» с различным содержанием жира и смеси сливочного и растительного масел для производства продуктов с различными функциональными свойствами.
Специализированные жиросодержащие продукты различного назначения можно получить путем разделением ОМЖ на фракции.

Производство омж

ПРИНЦИПЫ ПРОИЗВОДСТВА

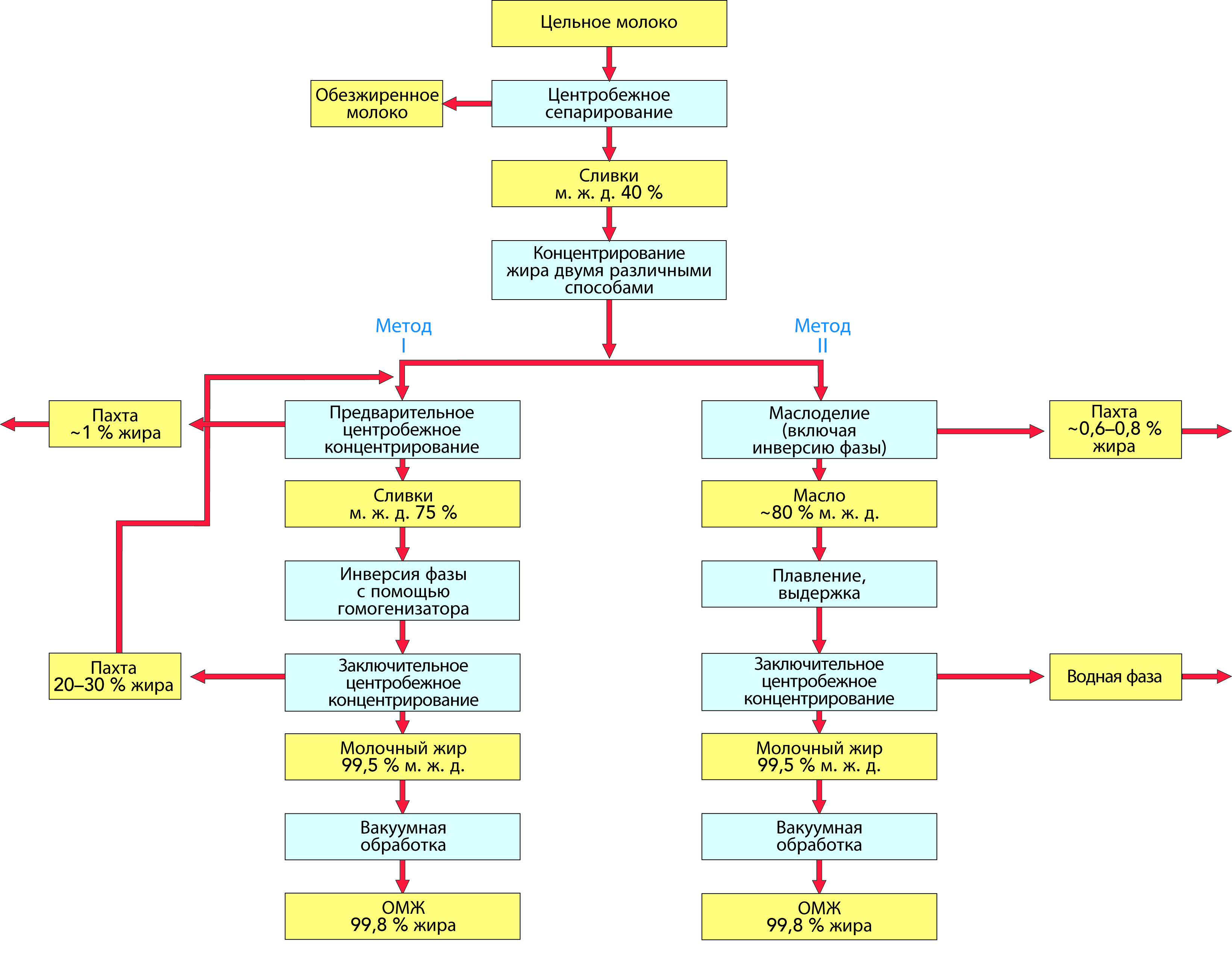
Производство ОМЖ, в принципе, осуществляется в соответствии с двумя методами: в непрерывном режиме непосредственно из сливок (молока) и через переработку масла. Эти два способа показаны на блок-схеме на рис. 13.1.
Качество ОМЖ определяется качеством сырья, и поэтому не должно быть разницы в конечном продукте, зависящей от того, какой метод производства был выбран. Если по какой-либо причине соответствующее качество сливок и молока считаются недостаточно хорошими, есть способы улучшения качества доочисткой (промыванием) масла или даже его нейтрализацией перед прохождением этапа заключительного выпаривания. Эти операции описывается ниже под заголовком «Рафинирование ОМЖ».

Рис. 13.1

Блок-схема процесса производства ОМЖ

Производство омж из сливок

На рис. 13.2 показана линия по производству ОМЖ из сливок.
Пастеризованные или непастеризованные сливки с содержанием жира 35–40 % через балансный танк (1) поступают на установку для производства ОМЖ и направляются через пластинчатый теплообменник (2) для корректировки температуры или для пастеризации на сепаратор (4) для предварительного концентрирования жира до уровня приблизительно 75 %. Температура при предварительном концентрировании и далее до пластинчатого теплообменника (11) поддерживается на уровне приблизительно 60 °С. «Легкую» фазу собирают в танк для промежуточного хранения (6) в ожидании дальнейшей обработки, в то время как «тяжелую» фазу, обычно называемую пахтой, можно направить через сепаратор (5) для выделения жира, который затем будет перемешан с поступающими сливками (3). Обезжиренное молоко возвращается в пластинчатый теплообменник (2) для регенерации тепла и затем в танк для хранения.
После промежуточного хранения втанке (6) концентрат сливок подается на гомогенизатор (7) для инверсии фазы (разрушения жировых шариков для освобождения жира), после чего он проходит через заключительный концентратор (9). В этом концентраторе продукт разделяется на легкую фазу с 99,5 % жира и тяжелую фазу с существенным содержанием жира, который возвращается в процесс через балансный танк (3).
Так как гомогенизатор работает с несколько более высокой производительностью, чем заключительный концентратор, образовавшийся излишек продукта, не захваченный концентратором, перекачивается в танк для промежуточного хранения (6). Часть механической энергии, используемой в процессе гомогенизации, преобразуется в тепло; во избежание нарушения температурного режима установки это дополнительное тепло удаляется в охладителе (8).
Наконец, продукт, содержащий 99,5 % жира, предварительно нагревают в пластинчатом теплообменнике (11) до 95–98 °С и направляют в вакуумную камеру (12) для снижения влажности до не более 0,1 %, после чего масло охлаждают (11) до температуры 35–40 °С – обычной температуры упаковки.
Таким образом, ключевыми компонентами установки для получения ОМЖ, работающей на сливках, являются сепараторы для концентрирования жира и гомогенизаторы для инверсии фазы.

Рис. 13.2

Линия производства ОМЖ из сливок

  1. Балансный танк
  2. Пластинчатый теплообменник для нагрева или пастеризации
  3. Балансный танк
  4. Сепаратор для предварительного концентрирования
  5. Сепаратор (опционально) для пахты из предварительного концентратора (4)
  6. Танк промежуточного хранения
  7. Гомогенизатор для инверсии фазы
  8. Пластинчатый теплообменник для охлаждения
  9. Заключительный концентратор 
  10. Балансный танк 
  11. Пластинчатый теплообменник для нагрева/охлаждения
  12. Вакуумная камера
  13. Танк для хранения

Производство омж из масла

ОМЖ часто производят из масла, особенно из того масла, которое не предполагается использовать в течение приемлемого периода времени. Могут быть некоторые трудности с получением абсолютно светлого жидкого жира после этапа заключительного концентрирования, когда исходным материалом является свежеприготовленное масло; жир может быть подпорчен легким помутнением. Этого не происходит с маслом, которое хранилось две недели или более.
Причина этого явления до конца непонятна, но известно, что требуется некоторое время (недели) после сбивания перед полным формированием «тела» масла. Кроме того, было отмечено: при нагревании образцов масла отделить эмульсию от свежего масла намного труднее, чем от выдержанного, и она также не выглядит такой светлой.
Обычно в качестве сырья используют свежие сливки, несоленое масло, но также можно использовать и сквашенные сливки или соленое масло.
На рис. 13.3 показана стандартная установка для производства ОМЖ из масла. Масло на установку подают из ящиков (по 25 кг), в которых оно некоторое время хранилось. Сырьем может также быть замороженное масло, хранящееся при температуре -25 °С.
После удаления упаковки масло расплавляют путем косвенного нагрева в оборудовании различного типа. Перед началом этапа заключительного концентрирования температура расплавленного масла должна достичь 60 °С.
Плавление под воздействием прямого нагрева (впрыском пара) приводит, как правило, к формированию нового типа эмульсии с мелкими воздушными пузырьками, образующими дисперсную фазу, которую трудно отделить. При последующем концентрировании данная фаза вместе с жидким жиром вызывает помутнение.
После плавления и нагрева горячий продукт перекачивают в танк для выдержки (2), где его можно выдерживать до 30 минут, главным образом для обеспечения полного расплавления, а также для агрегирования белков.
Из танка для выдержки продукт перекачивают в концентратор для заключительного концентрирования (3), после которого легкая фаза, содержащая 99,5 % жира, поступает в пластинчатый теплообменник (5) для нагрева до 90–95 °С, а далее в вакуумный резервуар (6) и, наконец, назад, в пластинчатый теплообменник (5) для охлаждения до температуры упаковки 35–40 °С.
Тяжелую фазу можно перекачать в танк для пахты или в танк для сбора отходов в зависимости от того, «чистая» она или содержит нейтрализатор.
Если масло поступает непосредственно из маслоизготовителя непрерывного действия, возникает та же опасность получения мутного жира, как и в упомянутом случае свежего масла. Однако при герметичной конструкции заключительного концентратора можно регулировать уровень продукта внутри машины, чтобы получить фазу светлого жидкого жира с содержанием жира 99,5 % в несколько меньшем объеме и тяжелую фазу с относительно высоким содержанием жира, приблизительно 7 %, в несколько большем объеме. Тяжелую фазу следует затем сепарировать повторно, и полученные сливки должны быть возвращены в процесс путем перемешивания со сливками, подаваемыми на маслоизготовитель непрерывного действия.

Рис. 13.3

Линия по производству ОМЖ из масла

  1. Котел для растапливания и нагреватель для масла
  2. Танк для выдержки
  3. Концентратор
  4. Балансный танк
  5. Пластинчатый теплообменник для нагрева/охлаждения
  6. Вакуумная камера
  7. Танк для хранения

Рафинирование омж

ОМЖ можно рафинировать для различных целей. Возможные способы рафинирования:

  • доочистка;
  • нейтрализация;
  • фракционирование;
  • снижение уровня холестерина.

Доочистка

Доочистка включает в себя промывание масла водой с целью получения чистого, блестящего продукта. На этом этапе в масло, выходящее из сепаратора заключительного концентрирования, добавляют 20–30 % воды. Температура воды должна быть равна температуре жидкого жира. После кратковременной выдержки воду вновь отделяют, удаляя вместе с ней водорастворимые вещества (в основном белок).

Нейтрализация

Нейтрализацию проводят для снижения уровня свободных жирных кислот (СЖК), присутствующих в жидком жире. Высокие уровни СЖК вызывают появление посторонних запахов в масле и продуктах, в которых оно используется.
Щелочь (NaOH), концентрация которой 8–10 %, добавляют в жидкий жир в количестве, соответствующем уровню СЖК. После выдержки приблизительно в течение 10 секунд добавляют воду в той же пропорции, что и при доочистке, а затем омыленные СЖК сепарируют вместе с водной фазой. Важно, чтобы жидкий жир и щелочь были хорошо перемешаны, но перемешивание следует выполнять осторожно во избежание повторной эмульгации жира.
Устройство для этапа нейтрализации показано на рис. 13.4. Раствор щелочи в баке (1) с концентрацией 8–10 % и при температуре, равной температуре, при которой жидкий жир покидает этап заключительного концентрирования, дозировано добавляется (2) в поток жидкого жира. После тщательного перемешивания (3) поток проходит секцию выдержки (4) в течение 10 секунд, затем в поток (5) дозировано добавляют горячую воду – около 30 % от расхода по пути на второй концентратор (6) через блок перемешивания (7).

Рис. 13.4

Одним из способов рафинирования при производстве топленого масла и обезвоженного топленого масла может быть нейтрализация свободных жирных кислот (СЖК)

  1. Танк для щелочи
  2. Дозирующий насос
  3. Оборудование для смешивания
  4. Секция для выдержки
  5. Впрыск воды
  6. Сепарирование омыленных СЖК
  7. Смеситель масла/воды

Фракционирование

Фракционирование – это процесс, в ходе которого жидкий жир сепарируют на жиры с высокой и низкой точками плавления. Эти фракции обладают различающимися свойствами, и их можно использовать в производстве разных продуктов.
Имеется несколько методов фракционирования жира, но наиболее часто используемым является метод, не требующий добавок. Процесс можно кратко описать следующим образом:

ОМЖ, часто после фильтрования для получения максимально возможной степени чистоты «сырья», расплавляют, а затем медленно охлаждают до расчетной температуры, при которой кристаллизуется определенная фракция, в то время как фракции с более низкими точками плавления остаются в жидком состоянии. Кристаллы собирают с помощью специальных фильтров. Затем фильтрат охлаждают до более низкой температуры, при которой кристаллизуются другие фракции, которые так же собирают и т. д.

Снижение уровня холестерина

Снижение уровня холестерина – это процесс, при котором холестерин удаляют из ОМЖ.

Часто используемым методом является перемешивание масла с модифицированным крахмалом, бета-циклодекстрином (БЦД). Молекула БЦД окружает холестерин и образует осадок, который можно отделить центрифугированием.

Упаковка

ОМЖ фасуют в контейнеры различного размера: для домашнего хозяйства и ресторанов доступны емкости от 1 до 19,5 кг, а в промышленности используются барабаны вместимостью минимум 185 кг.
Обычно сначала в контейнер вводят инертный газ – азот (N2). Азот вытесняет воздух. При фасовке ОМЖ, который тяжелее, чем N2, ОМЖ оказывается внизу, а газообразный N2 создает «воздухонепроницаемую крышку», защищающую ОМЖ от окисления в результате контакта с воздухом.

Do you want to continue reading

Please enter your details to continue reading the book. Please note that entering your e-mail address here does not mean that you subscribe to any newsletters.