Глава 16

ПЕРЕРАБОТКА СЫВОРОТКИ

Сыворотка, жидкий побочный продукт, образующийся при производстве сыра, казеина и йогурта, является одним из крупнейших источников пищевого белка, доступных на сегодняшний день. Мировое производство сыворотки, составившее в 2013 г. примерно 180 миллионов тонн, содержит около 1,5 миллиона тонн постоянно дорожающих белков и 8,6 миллиона тонн лактозы, важного источника углеводов для всего мира. Последние исследования показывают, что белки сыворотки, возможно, являются самым ценным в питательном аспекте белком из всех имеющихся, поэтому неудивительно, что производители продуктов питания, таких как спортивное, лечебное и детское, вкладывают огромные средства в молочную промышленность. Имеющая полный комплект «природных приятных мелочей» в своем составе, таких как высокожелирующий b-лактоглобулин, эквивалент белка материнского молока a-лактальбумин, лактоферрин и иммуноглобулин, а также имея в составе вещество-прекурсор пробиотических галактоолигосахаридов (ГОС), сыворотка становится одним из самых восхитительных источников питательных веществ, доступных на сегодняшний день.

Сыворотка составляет около 80–90 % от общего объема перерабатываемого молока и содержит около 50 % питательных веществ, входящих в состав необработанного молока: растворенные белки, лактозу, витамины и минералы.

Сыворотка, которая является побочным продуктом производства твердых, полутвердых и мягких сыров и сычужного казеина, называется сладкой сывороткой и имеет рН 5,9–6,6. При производстве осажденного неорганическими кислотами казеина образуется кислая сыворотка с рН 4,3–4,6. В таблице 15.1 указан примерный состав сыворотки, получаемой при производстве сыра и казеина.

Таблица 15.1

Примерный состав отделенной сыворотки, %

Подсырная кислота Соляная кислота Казеиновая сыворотка
Ингредиент % %
Сухие в-ва 6.0 6.4
Вода 94 93.6
Жир 0.05 0.05
Чистый белок 0.60 0.60
Небелковые азотные соединения 0.20 0.20
Лактоза 4.5 4.6
Зола (минеральные вещества) 0.5 0.8
Кальций 0.035 0.12
Фосфор 0.040 0.065
Натрий 0.045 0.050
Калий 0.14 0.16
Хлориды 0.09 0.11
Молочная к-та 0.05 0.05

Сыворотку часто разбавляют водой. Приведенные выше цифры относятся к неразбавленной сыворотке. Что касается фракции NPN (небелковых азотистых соединений), около 30 % ее состоит из мочевины. Остальную часть составляют аминокислоты и пептиды (гликомакропептид, полученный при сычужной коагуляции). В таблице 15.2 приведены некоторые области использования сыворотки и изготовленных из нее продуктов.
Достижения в области мембранной фильтрации и хроматографии подвели фундамент под экономически обоснованные промышленные процессы разделения сыворотки на высокочистый белок и производные лактозы, что позволяет конечным потребителям использовать различные функциональные возможности отдельных компонентов сыворотки. Эта тенденция, как ожидается, продолжится, так как исследования выявляют новые биоактивные свойства, а потребители узнают больше о пищевой ценности сыворотки.

Таблица 15.2

Примеры использования сыворотки и продуктов на ее основе

Продукт из сыворотки Сыворотка Концентрат сыворотки или порошок Сывороточный белок концентрат или порошок Лактоза и Сухой пермеат
Жидкая сыворотка Природная Подслащенная Обессоленная 40-50 Обессоленная 70-90 Без лактозы Безбелковая КСБ 35-59 КСБ 60-80 Изолят сывороточного белка Исходная Пищевая Очищенная пищевая Фармацевтика Сухой пермеат
Корм для скота X X X X X X
Потребление человеком
Детское питание X X X X X
Диетическое питание X X X
Спортивное питание X X
Лечебное питание X X
Колбасы X
Супы X X X X X
Выпечка X X X X
Заправки к салатам X
Мороженое X
Сывороточные пасты/сыры X
Сыры X X
Напитки X X X X
Кондитерские изделия X X X X X X X
Фармацевтические продукты X
Дрожжевые продукты X X
Промышленные изделия

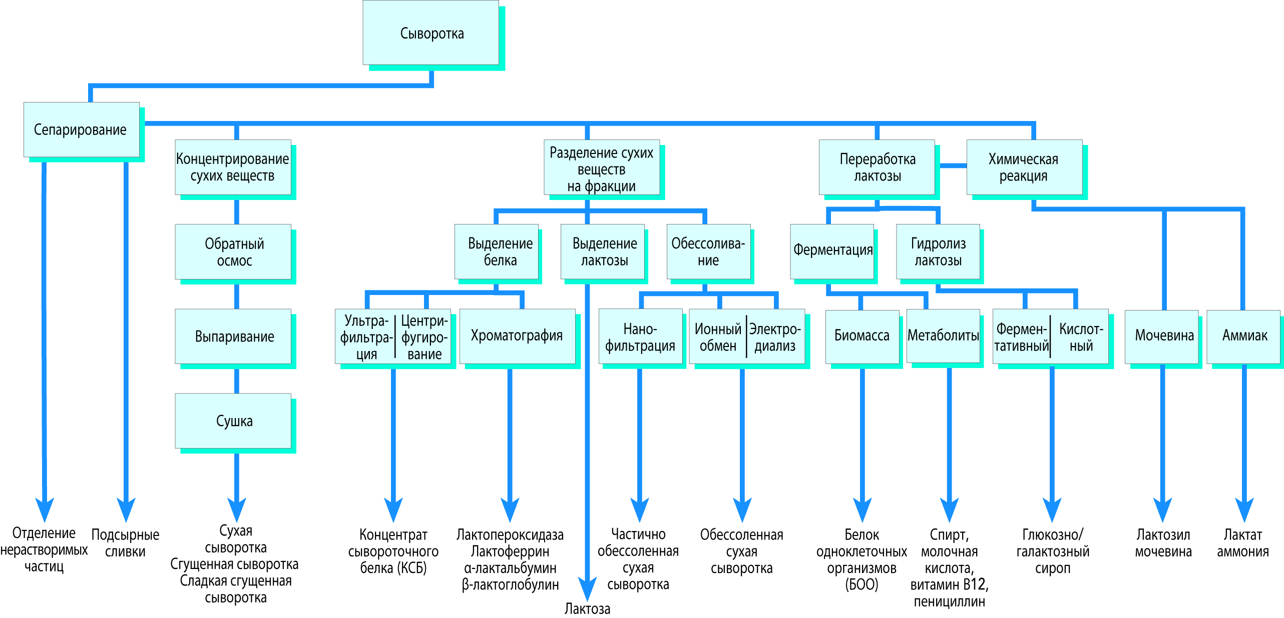
Блок-схема на рис. 15.1 обобщает различные процессы, используемые при обработке сыворотки и ее конечных продуктов. Первым этапом является фильтрация частиц творога, оставшихся в сыворотке, после чего следует сепарация мелких остатков жира и казеина (рис. 15.2) частично, чтобы увеличить экономический эффект, и частично, потому что такие компоненты влияют на последующую обработку.
Использование сухихвеществ, содержащихся в сыворотке, обычно сводится к производству сухой сыворотки, безлактозной сыворотки и лактозы. Однако растущий спрос на сывороточные белки привел к тому, что примерно 40 % переработанных сухих веществ, полученных из сыворотки, направляется на сопутствующие продукты КСБ35-80, изолят сывороточного белка (ИСБ), лактозу и пермеат. Закончился переход от восприятия сыворотки как ненужного отхода производства к признанию ее роли в качестве ценнейшего источника питательных веществ. Некоторые используемые сегодня продукты описаны в этой главе.

Рис. 15.1

Варианты переработки сыворотки

Различные технологии переработки сыворотки

Сыворотка должна быть переработана как можно быстрее после ее получения из сырной массы, так как благодаря ее температуре и составу в ней начинают быстро размножаться бактерии, расщепляющие белок и выделяющие молочную кислоту.

Рекомендуется получать сыворотку непосредственно в процессе производства сыра, непродолжительное время накапливать ее в буферном танке, затем очищать, сепарировать, пастеризовать и охлаждать для хранения в ожидании дальнейшей переработки.

ИЗВЛЕЧЕНИЕ КАЗЕИНОВЫХ ЧАСТИЦ И СЕПАРИРОВАНИЕ ЖИРА

В сыворотке всегда присутствуют частицы казеина. Они отрицательно воздействуют на сепарирование жира, поэтому их следует удалить из сыворотки в первую очередь. Для этого можно использовать различные типы сепарирующих устройств (например, циклоны, центробежные сепараторы или вибрирующие/вращающиеся фильтры) (рис. 15.2).

Рис. 15.2

Мелкая фракция и сепарирование жира из сыворотки

  1. Танк для сбора сыворотки 
  2. Осветлитель 
  3. Танк для мелкой фракции 
  4. Сепаратор подсырных сливок 
  5. Пастеризатор сыворотки 
  6. Танк для подсырных сливок 
  7. Сыворотка для дальнейшей переработки

 


ЖИР ОТДЕЛЯЕТСЯ С ПОМОЩЬЮ ЦЕНТРОБЕЖНЫХ СЕПАРАТОРОВ

Собранные мелкие частицы часто спрессовывают, подобно сыру, после этого их можно использовать при производстве плавленого сыра, а после созревания также и в кулинарии.

Содержание жира в подсырных сливках в основном составляет 25–30 %, их можно повторно использовать для нормализации молока при производстве сыра, а также для производства специальных продуктов с повышенным содержанием жира. Обычно это хорошо работает в случае сыров с коротким сроком созревания, таких как моцарелла, но следует учитывать, что с удлинением срока созревания увеличивается риск появления прогорклого привкуса. Важно исключить рециркуляцию, чтобы избежать накопления свободных жирных кислот и других нежелательных веществ, которые не задерживаются творожной матрицей. При производстве чеддера подсырные сливки обычно повторно не используются из-за чувствительности закваски к бактериофагам. В некоторых других случаях подсырные сливки перерабатываются в подсырное масло.

ПАСТЕРИЗАЦИЯ И ОХЛАЖДЕНИЕ

Сыворотка, которую до обработки предполагается хранить, должна быть или охлаждена, или пастеризована и охлаждена сразу после отделения жира и мелких фракций. При кратковременном хранении (< 8 часов) для снижения активности бактерий охлаждения до < 5 °C обычно достаточно. При более продолжительном хранении и использовании сыворотки в высококачественных продуктах для детей и спортивного питания необходимо произвести пастеризацию сыворотки сразу после удаления жира и мелких фракций, обычно такой подход рекомендуется для удовлетворения все более строгих требований к качеству продукции.

КОНЦЕНТРИРОВАНИЕ СУХИХ ВЕЩЕСТВ

КОНЦЕНТРАЦИЯ

Первый этап концентрирования сыворотки обычно включает повышение содержания сухого вещества с примерно 6 % до 18–25 % с использованием обратного осмоса или обратного осмоса в сочетании с нанофильтрацией. После этого сыворотку можно или перевезти на другой участок для дальнейшей обработки (например, для выпаривания и высушивания), или высушить непосредственно на месте.
При содержании сухих веществ выше 25–30 % более экономичным является использование выпаривания с помощью механической рекомпрессии пара (МРП) для повышения концентрации сыворотки. Использование МРП на этом втором этапе повышения концентрации сыворотки может повысить содержание сухих веществ с примерно 20 % до 45–65 %.
После выпаривания концентрат быстро охлаждают до 30–40 °C, вызывая тем самым зарождение кристаллов лактозы, после чего продолжают охлаждение и перемешивание в специальных танках для кристаллизации. Продукт выдерживают в кристаллизаторах 4–8 часов для получения однородного распределения мелких кристаллов лактозы, которые при распылительной сушке позволяют получить негигроскопичный продукт.
Концентрированная сыворотка представляет собой перенасыщенный раствор лактозы, при определенных условиях температуры и концентрации она может начать спонтанно кристаллизоватьсядотого, как покинет выпарной аппарат. При концентрациях сухих веществ свыше 65 % продукт становится настолько вязким, что теряет текучесть. Дополнительная информация по обратному осмосу и выпарным аппаратам приведена в главе 6, в разделах 6.4 и 6.5.

СУШКА

Обычно сыворотку сушат так же, как молоко, то есть в барабанных или распылительных сушилках (см. главу 17 «Сухое молоко и сыворотка»).

При использовании барабанных сушилок возникаетпроблема:сложно снятьслой сухой сыворотки с поверхности барабана. Поэтому перед сушкой с сывороткой смешивается наполнитель (например, пшеничные или ржаные отруби), чтобы облегчить процесс удаления сухого продукта.

Распылительная сушка сыворотки является наиболее широко используемым методом. Перед сушкой концентрат сыворотки обрабатывается, как было описано ранее, для того чтобы в нем образовались небольшие кристаллы лактозы, благодаря этому продукт становится негигроскопичным и не образует комков при впитывании влаги.
Кислую сыворотку, которая образовалась при производстве домашнего сыра и казеина, сложно высушивать из-за высокого содержания молочной кислоты. Она слипается и образует комки в распылительной сушилке. Сушка может быть облегчена путем нейтрализации и введения добавок (например, обезжиренного молока и зерновых продуктов).

РАЗДЕЛЕНИЕ СУХИХ ВЕЩЕСТВ НА ФРАКЦИИ

ИЗВЛЕЧЕНИЕ БЕЛКА

Первоначально для выделения сывороточных белков использовали различные технологии осаждения, но сегодня в дополнение к технологиям осаждения и комплексообразования используется мембранное разделение (фракционирование) и хроматографические процессы. Финк (Fink) и Кесслер (Kessler) (1988 г.) установили, что максимальная степень денатурации сывороточных белков составляет 90 % для всех денатурируемых фракций. Протеозопептонная
фракция, составляющая около 10 % сывороточных белков, считается неденатурируемой. Сывороточные белки в качестве составной части сухой сыворотки могут быть легко
получены путем ее тщательной сушки. В результате было разработано выделение сывороточных белков. Сывороточные белки, полученные методом мембранного разделения или с помощью ионообменной технологии, имеют хорошие функциональные показатели, такие как растворимость, пенообразование, эмульгирование и гелеобразование.

ИЗВЛЕЧЕНИЕ БЕЛКА С ПОМОЩЬЮ УЛЬТРАФИЛЬТРАЦИИ

Концентрат белка имеет очень хороший спектр аминокислот с высоким содержанием доступного лизина и цистеина.
Концентраты сывороточных белков (КСБ) – это порошки, получаемые при высушивании ультраконцентрата, образующегося при ультрафильтрации сыворотки. Они характеризуются содержанием в них белка (процент белка в сухом веществе), которое колеблется от 35 до 85 %. Для получения продукта, содержащего 35 % белка, жидкую сыворотку необходимо сконцентрировать по содержанию белка приблизительно в 6 раз до достижения уровня содержания сухих веществ 9 %.

Пример: 100 кг сыворотки дает выход примерно 17 кг ультраконцентрата и 83 кг пермеата после концентрирования в 6 раз (5,88). В таблице 15.3 приведен состав сыворотки на входе и получаемых ультраконцентрата и пермеата.
Содержание белка (%) в сухом остатке, вычисленное по данным таблицы 15.3.
В процессе концентрации сохраняется большая часть протеина, обычно >99 % вместе с практически 100 % жира. Концентрации лактозы, небелковых азотистых соединений и минеральных веществ в ретентате и пермеате практически такие же, как и в исходной сыворотке, за исключением незначительного снижения их содержания в пермеате.

Таблица 15.3

Состав сыворотки и получаемых ультраконцентрата и пермеата

Компонент Содержание в 100 кг Исходной сыворотки % Содержание в 16.7 кг Ультраконцентрата % Содержание в 83.3 кг Пермеата %
Чистый белок 0.55 3.25 0.01
Лактоза 4.80 5.34 4.69
Зола 0.55 0.76 0.51
НАС* 0.18 0.24 0.17
Жир 0.03 0.18 Traces
Всего сухих веществ DM 6.11 9.77 5.38
ВБK**35.72 35.72
*НАС - Небелковые азотистые соединения
** ВБK = Всего белков по Кьельдалю

Конечные данные по содержанию во многом зависят от:

  • типа мембраны;
  • параметров потока;
  • типа исходной сыворотки (разбавленная водой, предварительно концентрированная после деминерализации и т. д.).

Для получения концентрации протеина выше 80 % жидкая сыворотка сначала концентрируется в 20–30 раз по белку путем ультрафильтрации до содержания сухих веществ 25 %; такая концентрация считается наиболее приемлемой с экономической точки зрения для производства. Затем необходимо провести диафильтрацию концентрата, чтобы удалить как можно больше лактозы и минералов и увеличить концентрацию белка относительно общего содержания сухих веществ. Диафильтрация – это процедура, при которой во время фильтрации в продукт добавляется вода, чтобы вымыть низкомолекулярные вещества, обычно лактозу иминеральные соли, которые пройдут через мембрану.

Таблица 15.4

Состав некоторых сухих концентратов сывороточного белка в %

Продукт 1 2 3 4
Белок в сухом остатке 35 50 65 80
Влага 3.8 3.8 3.8 3.8
Неочищенный белок (Nx6.38) 36.2 52.1 63.0 81.0
Чистый белок 29.7 40.9 59.4 75.0
Лактоза 46.5 30.9 21.1 3.5
Лактоза 2.1 3.7 5.6 7.2
Зола 7.8 6.4 3.9 3.1
Молочная кислота 2.8 2.6 2.2 1.2
Спецификация продуктов:
1Заменитель обезжиренного молока, 35% белка в сухом остатке
2 Белковая добавка в другие пищевые продукты, 50% белка в сухом остатке
3 Практический предел концентрации белка прииспользовании только ультрафильтрации, 65% белка в сухом остатке
4Продукт после ультрафильтрации и диафильтрации, 80% белка в сухом остатке

В таблице 15.4 приведены составы некоторых типичных сухих концентратов сывороточных белков (КСБ).
Линия по производству сухих концентратов сывороточных белков при помощи УФ показана на рис. 15.3. Около 95 % сыворотки переходит в пермеат, при этом в сухом продукте концентрация белка может достигать 80–85 % (в расчете на содержание сухих веществ). Обычно при повышении концентрации белков выше 60 % от сухого вещества выпариватель не применяется, чтобы снизить до минимума тепловое повреждение белков. Развитие нанофильтрации для повышения концентрации позволяет повышать концентрацию этих продуктов перед сушкой выше 35 % по сухому веществу. Дополнительная информация по использованию ультрафильтрации приведена в главе 6.4 «Мембранная технология».

Рис. 15.3

Процесс извлечения сухого протеина при помощи ультрафильтрации (УФ) Содержание белка (%) в сухом остатке, вычисленное по данным таблицы 15.3.

  1. Установка для ультрафильтрации 
  2. Буферный танк для сывороточного пермеата 
  3. Буферный танк для УФ-ретентата 
  4. Выпариватель 
  5. Распылительная сушилка
  6. Фасовка

ИЗОЛЯТ СЫВОРОТОЧНОГО БЕЛКА

Изолят сывороточного белка (ИСБ), содержащий > 92 % белка в сухом остатке, находит все более широкое применение, например в пищевых добавках для культуристов – там, где жир и другие небелковые компоненты нежелательны, так же как и в заменителях яичных белков для взбитых продуктов, таких как безе, или в качестве ценного компонента пищевых продуктов и кислых фруктовых напитков.
Развитие микрофильтрации в значительной степени улучшило качество и экономические показатели существующих продуктов, переходя в последние годы от традиционного процесса горячего фильтрования на керамических мембранах к холодному процессу на органических спиральных мембранах.
Обработка сывороточного ретентата из УФ-установки, содержащего примерно 35 % белка в сухом веществе, может снизить содержание жиров в концентрате сывороточного белка с 7 % до менее чем 0,4 %. Микрофильтрация также повышает концентрацию мембран жировых шариков и большей части бактерий в МФ-концентрате, который собирается и перерабатывается отдельно,
в некоторых случаях этот концентрат высушивается в той же сушилке, что и ИСБ, что приводит к повышенному содержанию жира вКСБ70. Обезжиренный МФ-пермеат направляется во вторую УФ-установку для дальнейшей концентрации, наэтой стадиитакже используется диафильтрация. Как показано на рис. 15.4, предварительно обработанная сыворотка закачивается в установку.
УФ (4), где она концентрируется примерно до 35 % белка в сухом веществе. Этот концентрат закачивается в установку МФ (5), а пермеат после прохождения концентрации обратным осмосом и охлаждения направляется в сборный танк.
Ретентат после МФ-обработки, который содержит основную часть жира и бактерий, собирается отдельно, а обезжиренный пермеат отправляется на дальнейшую ультрафильтрацию и диафильтрацию (6). Полученный концентрат ИСБ затем снова концентрируется, используя НФ с высокой концентрацией (35–37 % сухого вещества), и сушится распылением для уменьшения содержания влаги, которая перед фасовкой не должна быть выше 4 %.

Рис. 15.4

Процесс обезжиривания концентрата сывороточных белков

  1. Пастеризатор 
  2. Сепаратор 
  3. Танк для выдержки 
  4. Блок УФ 
  5. МФ для удаления жира 
  6. УФ и диафильтрация

УФ-ПЕРМЕАТ

УФ-пермеат после получения КСБ и ИСБ может быть высушен распылением или использован для получения лактозы. Данные процессы будут объяснены ниже более подробно.

ИСБ И ПЕРМЕАТ ИЗ ОБЕЗЖИРЕННОГО МОЛОКА

Производство «идеальных» или «натуральных» сывороточных продуктов из обезжиренного молока привлекает все больше внимания из-за уникальных свойств получающихся продуктов, вызванных тем, что само молоко не подвергалось воздействию сычужного фермента, закваски или кислоты. Следовательно, в продукте отсутствуют ГМП (гликомакропептиды), уровень молочной кислоты не превышает естественный, нет разложения белков ферментами закваски и риска воздействия бактериофагов.
Как показано на рис 15.5, обезжиренное молоко сначала подвергается микрофильтрации (1) для отделения казеина (концентрат МФ) от пермеата, содержащего сывороточные белки, лактозу, небелковый азот и золу. Концентрат в жидкой или порошкообразной форме может быть использован в различных продуктах, где полезно обогащение казеином, в том числе в сырах, молочных десертах и напитках.
Затем используется ультрафильтрация – диафильтрация (3), чтобы отделить сывороточный белок (УФ-концентрат) от лактозы, золы и небелкового азота (УФ-пермеат), чтобы получить выход обогащенного белка с> 90 % белка в сухом веществе. После хранения (6) УФ-концентрат может быть подвергнут дальнейшей концентрации до 36–37 % сухого вещества, подвергнут тепловой обработке (10) для получения необходимых качеств и высушен (11) до состояния, при котором влажность не будет превышать 4 %.

Оставшийся пермеат после УФ (4) концентрируется на месте и затем хранится для дальнейшей переработки. Тип мембраны, используемой для повышения концентрации пермеата, зависит от того, будет ли он использован для нормализации содержания белка в сухих молочных продуктах, высушен и будет в дальнейшем использован как пермеат или будет использован при производстве лактозы. Ниже это будет раскрыто более подробно. Молочный УФ-пермеат также вырабатывается при производстве КМБ (концентрата молочного белка), в этом случае обезжиренное молоко направляется непосредственно на УФ-ДФ (3), см. рис. 15.5.

Рис. 15.5

Процесс получения ИСБ и молочного пермеата из обезжиренного молока

  1. Установка микрофильтрации
  2. Танк сбора концентрата после микрофильтрации
  3. Установка для ультрафильтрации – диафильтрации
  4. Установка фильтрации пермеата обратным осмосом и нанофильтрацией 
  5. Танк сбора концентрированного пермеата 
  6. Танк сбора изолята сывороточного белка
  7. Мембранная установка повышения концентрации ИСБ 
  8. Установка обратного осмоса/доочистки 
  9. Танк для хранения воды 
  10. Предварительный подогреватель ИСБ 
  11. Распылительная сушка 
  12. Фасовка

ВЫДЕЛЕНИЕ ДЕНАТУРИРОВАННЫХ СЫВОРОТОЧНЫХ БЕЛКОВ

В основном сывороточные белки не осаждаются при воздействии сычужного фермента или кислоты. Тем не менее возможно осаждение сывороточных белков с помощью кислоты, если они предварительно были подвергнуты термическому денатурированию. Процесс разделяется на две стадии:

  • осаждение (денатурация) белка при одновременной термической обработке и регулировке рН;
  • концентрирование белков центробежным сепарированием.

Денатурированные сывороточные белки могут быть смешаны с молоком, предназначенным для производства сыра перед сычужным свертыванием; они захватываются пространственной трехмерной решеткой, образованной молекулами казеина при коагуляции. Это открытие способствовало активному поиску метода осаждения и отделения сывороточных белков, также как и технологии для оптимизации выхода. В некоторых странах добавка денатурированных сывороточных белков в сыр не разрешена законом, иногда речь идет о конкретных видах сыра. Денатурированные белки, будучи добавленными или в результате пастеризации при высокой температуре, влияют как на выход, так и на созревание сыров. На рис. 15.6 показана технологическая линия Centri-Whey для производства денатурированных сывороточных белков. После регулирования уровня рН сыворотка перекачивается через промежуточный танк (1) в пластинчатый теплообменник (2) для регенеративного нагрева. Температура сыворотки поднимается прямым впрыском пара (3) до 90–95 °С, после чего он проходит через трубчатую секцию выдержки (4) со временем выдержки 3–4 мин. На этой стадии для снижения уровня рН вводится кислота. Кислота может быть как органической, так и неорганической (например, молочная кислота или пищевая хлористоводородная/соляная кислота). Те белки, которые могли быть и были модифицированы под действием тепла, осаждаются в трубчатой секции выдержки (4) в течение 60 секунд.
После регенеративного охлаждения примерно до 40 °С осажденные белки отделяются отжидкой фракции в сепараторе-очистителе (6), где удаляются нерастворимые частицы. Очиститель разгружается с интервалами около 3 мин. Собранный белок представляет собой 12–15%-ный концентрат с содержанием чистого белка 8–10 %. Этот метод позволяет выделить 90–95 % коагулируемых белков.
Добавление концентрированных сывороточных белков в молоко, предназначенное для производства сыра (особенно в производстве мягких и полутвердых сыров), вызывает незначительные изменения в характеристиках коагуляции. Структура сгустка улучшается и становится более однородной, чем при обычных методах. Обработанные сывороточные белки являются более гидрофильными, чем казеин. При производстве сыра Камамбер, например, отмечено увеличение выхода продукта на 12 %.

Рис. 15.6

Извлечение денатурированных сывороточных белков

  1. Танк для сбора сыворотки 
  2. Пластинчатый теплообменник 
  3. Паровой инжектор 
  4. Трубы выдержки 
  5. Танк для кислоты 
  6. Сепаратор-очиститель 
  7. Танк для сбора денатурированных сывороточных белков

УФ-ПЕРМЕАТ ИЗ СЫВОРОТКИ И ОБЕЗЖИРЕННОГО МОЛОКА

В настоящее время существует небольшой выбор вариантов дальнейшей переработки УФ- пермеата из сыворотки и обезжиренного молока, как показано ниже. Только молочный УФ- пермеат и лактоза могут быть использованы для нормализации молочных сухих продуктов по содержанию белка.
Процессы производства лактозы и сухого пермеата показаны ниже на рис. 15.7.

Рис. 15.7

Некоторые типичные варианты использования УФ-пермеата из сыворотки и молока

ВЫДЕЛЕНИЕ ЛАКТОЗЫ

Лактоза является основным ингредиентом сыворотки. Существуют два основных метода ее выделения в зависимости от исходного сырья:

  • кристаллизация лактозы в необработанной, но концентрированной сыворотке;
  • кристаллизация лактозы в сыворотке, из которой перед концентрацией был удален белок при помощи ультрафильтрации или другого метода.

При использовании обоих методов получается слой мелассы, который может быть высушен и использован в качестве корма для скота. Пищевая ценность продукта может быть значительно повышена, если из мелассы были удалены соли и добавлены высококачественные белки.

КРИСТАЛЛИЗАЦИЯ

Цикл кристаллизации определяется следующими факторами:

  • поверхностью кристалла, доступной для роста;
  • чистотою раствора;
  • степенью насыщения;
  • температурой;
  • вязкостью;
  • перемешиванием кристаллов в растворе.

Некоторые из этих факторов взаимно связаны друг с другом (например, степень насыщения раствора и вязкость). На рис. 15.8 показана технологическая линия для производства лактозы. Сыворотка предварительно концентрируется в вакуум-выпарном аппарате до концентрации 60–62 % сухих веществ и направляется в танки для кристаллизации (2), где в нее добавляется затравка (кристаллы). Кристаллизация происходит медленно в зависимости от предварительно установленной программы температура/время. Танки снабжены охлаждающими рубашками и оборудованием для регулирования температуры охлаждения. Они также снабжены специальными мешалками. После кристаллизации суспензия обрабатывается в декантирующей центрифуге и фильтрующей центрифуге (3), где происходит сепарирование кристаллов, которые высушивают (4) до порошкообразного состояния. После измельчения (обычно в молотковой дробилке) и просеивания лактоза упаковывается (5). Для более простого и эффективного отделения кристаллов лактозы из раствора стартовая кристаллизация должна проводиться таким образом, чтобы размер кристаллов превышал 0,2 мм (чем больше,тем лучше разделение). Степень кристаллизации определяется количеством b-лактозы, превратившейся в требуемую форму a-лактозы, поэтому охлаждение должно проводиться в строго контролируемых, оптимизированных условиях.

Рис. 15.8

Линия производства лактозы

  1. Выпариватель 
  2. Танки для кристаллизации 
  3. Декантерные центрифуги 
  4. Сушилка с псевдоожиженным слоем
  5. Упаковка

Сепарирование лактозы

Для сбора кристаллов лактозы могут использоваться центрифуги различныхтипов. Одна из них – это горизонтальная декантерная центрифуга (рис. 15.9), которая работает непрерывно и имеет шнековый конвейер для вывода лактозы. Два аппарата устанавливаются последовательно. Лактоза, полученная на первом, проходит вторичное сепарирование на втором. Во время сепарирования посторонние ингредиенты вымываются из лактозы таким образом, что достигается высокая степень очистки. Остаточное содержание влаги в лактозе после второго сепарирования не превышает 9 %, а содержание чистой лактозы в сухом веществе составляет около 99 %.

Рис. 15.9

Декантерная центрифуга

  1. Загрузка
  2. Выход жидкой фракции 
  3. Выход твердой фракции

Сушка

Лактоза высушивается после сепарирования до содержания остаточной влаги 0,1–0,3 % в зависимости от дальнейшего использования продукта. Во время сушки температура не должна превышать 93 °С, так как при более высоких температурах образуется b-лактоза. Время сушки также должно учитываться. Во время быстрой сушки образующийся тонкий слой аморфной (бесформенной некристаллической) лактозы способствует формированию α-кристаллогидрата, что в дальнейшем может привести к образованию комков. Обычно сушку производят в сушильном аппарате с псевдоожиженным слоем. Поддерживается температура 92 °С, время сушки составляет 15–20 мин. Высушенный сахар транспортируется воздухом при температуре 30 °С, который также охлаждает сахар.
Кристаллы обычно перемалывают в порошок сразу после сушки и расфасовывают.

РАФИНИРОВАНИЕ ЛАКТОЗЫ

В некоторых случаях требуется более высокая степень чистоты продукта (например, при производстве фармацевтических препаратов). Рафинирование лактозы также может улучшить выход лактозы в процессе производства.
Обычный метод производства лактозы для фармацевтики включает повторное растворение лактозы после декантера с содержанием 60 % сухого вещества в умягченной воде с рН 4 при температуре, близкой к 100 °C, после чего смешивают с активированным углем и дополнительно фильтруют. После фильтрации раствор лактозы поступает втанк, где происходит рекристаллизация, после чего его сепарируют, сушат, перемалывают и упаковывают. Это дорогостоящий процесс, при котором требуется удвоение количества оборудования для обеспечения непрерывности процесса, а активированный уголь и фильтрующий агент уходят в отходы.
С недавних пор альтернативные процессы, включающие непрерывную декальцинацию и удаление рибофлавина (причину желтого оттенка лактозы), при использовании колонны с регенерируемым активированным углем позволяют получить белую рафинированную лактозу с меньшими затратами. Эти процессы даже позволяют получить лактозу фармацевтического качества после добавления еще одной процедуры декантирования и промывания.

СУХОЙ ПЕРМЕАТ

Вместо получения лактозы из УФ-пермеата можно производить сухой пермеат с помощью процесса, показанного на рис. 15.10. Сухой пермеат в последнее время все более широко применяется для производства корма для скота и пищевых продуктов, где не требуется лактоза высокой чистоты, и процент золы в пермеате считается допустимым. Обычно этот вариант, не требующий больших вложений, не вызывает проблем, связанных с утилизацией маточного раствора или «мелассы», и имеет почти 100%-й выход лактозы в основной продукт.

Функциональные свойства, такие как сыпучее состояние, неслипаемость, цвет и вкус в течение длительного сроках ранения, очень важны для сухого пермеата, и условия производства должны быть тщательно подобраны с учетом этих требований.

УФ-пермеат сначала концентрируется (1) до 20–25 % сухого вещества, далее поступает в MVR испаритель и быстро охлаждается (2) для инициирования спонтанного образования кристаллов лактозы, а затем хранится в условиях с регулируемой температурой в системах кристаллизации особой конструкции (3), чтобы добиться высокого процента кристаллизации лактозы (> 75 %). Спустя примерно 4 часа кристаллизованный пермеат подается в распылительную сушилку, оборудованную ремнем синхронизации, где сушится в условиях, способствующих кристаллизации остатков лактозы (> 95 %), для получения сыпучего негигроскопичного продукта. После этого продукт хранится (5) не менее 6 часов для окончания процесса кристаллизации, после чего фасуется в мешки по 25 кг или автоцистерны.

Также используются альтернативные процессы, позволяющие получить высокую концентрацию пермеата > 80 % сухого вещества и непрерывную кристаллизацию перед высушиванием. Высокие температуры, необходимые для облегчения работы с очень вязким концентрированным пермеатом, следует подбирать очень осторожно, так как они могут отрицательно сказаться на качестве продукта, в первую очередь на его цвете и вкусе.

Таблица 15.5

Степень фильтрации ингредиентов нормальной сладкой сыворотки при нанофильтрации

Условия Снижение %
Конечное содержание сухих веществ 22 % Калий 31
Кратность концентрации 4 x Натрий 33
Температура 21 °C Хлориды 67
Давление 2.5 Мпа (25 бар) Кальций 3
Магний 4
Магний 4
Фосфор 6
Цитраты 0
Лактаты <3
Зола 30
Небелковый азот 27
Лактоза 1

Рис. 15.10

Процесс производства сухого пермеата

  1. Концентрированный пермеат 
  2. Выпариватель пермеата 
  3. Система кристаллизации 
  4. Сушка пермеата и посткристаллизация 
  5. Хранилище сухого пермеата

ДЕМИНЕРАЛИЗАЦИЯ (УДАЛЕНИЕ СОЛЕЙ)

Поскольку сыворотка имеет достаточно высокое содержание солей (около 8–12 % в пересчете на сухой остаток), ее пригодность в качестве пищевого продукта ограничена. Но после деминерализации может, однако, открыться широкое поле для применения сыворотки, которая была частично (на 25–30 %) или в значительной степени (на 90–95 %) деминерализована. Частично деминерализованный концентрат сыворотки может использоваться, например, при производстве мороженого, хлебобулочных изделий и даже кварка, в то время как высокодеминерализованная сухая сыворотка, или концентрат, может быть использована при изготовлении продуктов детского питания, а также очень многих других продуктов.

ПРИНЦИПЫ ДЕМИНЕРАЛИЗАЦИИ

Деминерализация включает в себя удаление неорганических солей и небольшое снижение содержания органических ионов, таких как лактаты и цитраты.
Частичная деминерализация основана наиспользованиипоперечных фильтрующихмембран, предназначенных пропускать частицы размером в пределах нанометра (10-9 м). Такой тип фильтрации называется нанофильтрацией (НФ).

Деминерализация высокой степени основана на применении одного из двух методов:

  • электродиализа;
  • ионного обмена.
ЧАСТИЧНАЯ ДЕМИНЕРАЛИЗАЦИЯ С ПОМОЩЬЮ НФ

При использовании специальной мембраны обратного осмоса небольшие частицы, такие как некоторые моновалентные ионы, например, ионы натрия, калия, хлора, и не большие органические молекулы, такие как мочевина и молочная кислота, могут пройти сквозь мембрану вместе с водным пермеатом. Такой мембранный процесс известен под разными названиями, такими как ультраосмос, «ослабленный» обратный осмос и нанофильтрация (НФ).
В настоящее время чаще всего используются спиральные мембраны, обладающие большей компактностью. Дополнительная информация о таких мембранах приведена в главе 6.4
«Мембранная технология».
Примеры скоростей фильтрации ингредиентов обычной сладкой сыворотки при нанофильтрации приведены в таблице 15.5.
Как показывает таблица, снижение содержания хлоридов всладкой сыворотке может достигать 70 %, а натрия и калия – 30–35 %. Причиной такой разницы в концентрациях ионов является необходимость поддержания электрохимического баланса между положительно и отрицательно заряженными ионами.

Важным аспектом нанофильтрации при обработке сыворотки является то, что утечку лактозы необходимо свести к минимуму (менее 0,1 %), чтобы избежать проблем с высокой биологической потребностью в кислороде (БПК) в отработанной воде (пермеате). Установка оборудования НФ на линии обработки сыворотки может потребоваться в следующих ситуациях:

  • в качестве недорогой альтернативы для устранения соленого привкуса обычной сладкой сухой сыворотки;
  • в качестве предварительного этапа обработки перед окончательной деминерализацией сыворотки путем электродиализа и ионного обмена;
  • для удаления кислоты из сыворотки, при производстве казеина с применением соляной или молочной кислоты; следует учесть, что скорость фильтрации ионов лактатов низкая, а у свободных молекул молочной кислоты – высокая;
  • для снижения содержания соли в соленой сыворотке (например, при производстве сыра Чеддер).

ДЕМИНЕРАЛИЗАЦИЯ ВЫСОКОЙ СТЕПЕНИ

ЭЛЕКТРОДИАЛИЗ

Электродиализом называется перенос ионовчерез неселективные полупроницаемые мембраны под действием постоянноготока и приложенной разницы потенциалов. Используемые мембраны имеют функции обмена как анионов, так и катионов, что позволяет при электродиализе снизить минеральное содержание в обрабатываемой жидкости (например, морской воде или сыворотке). Два электрода на концах батареи элементов имеют раздельные каналы для омывания, как показанона рис. 15.11, через которые циркулирует отдельный подкисленный поток, защищающий электроды от химического воздействия.
При обработке сыворотки входящая сыворотка и подкисленный рассол проходят через чередующиеся ячейки батареи, чья конструкция может быть сравнена с конструкцией пластинчатого теплообменника или пластинчатого модуля ультрафильтрации. На рис. 15.11 приведена схема устройства электродиализной установки. Она состоит из набора отсеков, разделенных чередующимися катионными и анионными обменными мембранами, которые располагаются на расстоянии не более 1 мм друг от друга. В крайних отсеках находятся электроды. Между каждой парой электродов может находиться до 200 таких ячеек.

Рис. 15.11

Батарея ячеек для электродиализа
A = анионы = отрицательно заряженные
C = катионы = положительно заряженные
DC = постоянный ток

Принцип работы

Чередующиеся ячейки в блоке электродиализа работают, соответственно, как ячейки разбавления и концентрирования. Сыворотка проходит через ячейки разбавления, а 5%-й рассол (раствор- носитель) – через ячейки концентрирования.
Когда постоянный ток (DC) подается на электроды на концах блока, катионы стараются переместиться к катоду, а анионы – к аноду, как показано на рис. 15.11. Тем не менее свободное перемещение ионов невозможно, поскольку мембраны действуют как барьеры для ионов одноименного с ними заряда. Анионы могут проходить через анионную мембрану, но останавливаются катионной мембраной.
И наоборот, катионы могут проходить через катионную мембрану, но останавливаются анионной мембраной. В результате происходит снижение концентрации ионов в ячейках разбавления (в сыворотке). Сыворотка, таким образом, деминерализуется до уровня, который зависит от содержания золы в сыворотке, времени ее нахождения в установке, плотности тока и вязкости жидкости.
Установка для электродиализа может работать как в непрерывном режиме, так и в периодическом. Периодическая система, которая часто используется для деминерализации свыше 70 %, может состоять из одного набора мембран, в котором обрабатываемая жидкость, то есть сыворотка, циркулирует до достижения требуемого уровня содержания солей. Этот уровень определяется по электропроводности обрабатываемой жидкости. Время нахождения жидкости втакой системе может составлять 2–3 часа для 90 % деминерализации при 10–15 °С. При этом желательна предварительная концентрация сыворотки до 20–30 % сухих веществ с целью снижения расхода электроэнергии и увеличения производительности. Перед загрузкой в установку для электродиализа концентрированную сыворотку следует очищать.
Обрабатываемая жидкость в ходе процесса нагревается, поэтому необходим этап охлаждениядляподдержаниятребуемойрабочейтемпературы. При непрерывном производстве, использующем батареи мембран, соединенных последовательно, время выдерживания может быть сокращено до 10–40 минут. Максимальный уровень деминерализации на подобной установке обычно не превышает 60–70 %. Что касается производительности, то площадь установленных мембран в установке непрерывного действия значительно больше, чем в установке периодического действия.
Установка для электродиализа может быть легко автоматизирована и снабжена системой программируемой безразборной мойки. Процедура мойки обычно включает в себя промывку водой, промывку щелочным раствором (до рН 9), промывку водой, промывку соляной кислотой (рН 1) и заключительную промывку водой. Обычно программа мойки занимает 100 мин.

Электропитание и автоматизация

В установке для электродиализа используется постоянный ток, поэтому требуется наличие силового оборудования для регулировки тока в диапазоне от 0 до 185 А и напряжения в диапазоне от 0 до 400 В. Расход, температура, электропроводность и рН обрабатываемого продукта и технической воды, давление подачи продукта, разница давления между текущей жидкостьюиячейками установки,атакже напряжение на каждой ячейке установкиотображаются и контролируются в ходе работы.

Факторы, ограничивающие использование электродиализа

Основным ограничивающим фактором для использования электродиализа в молочном производстве является стоимость замены мембран, прокладок и электродов, которые составляют 35–40 % от общих эксплуатационных расходов завода. Замена бывает необходима вследствие засорения мембран, которое, в свою очередь, вызывается:

  • осаждением фосфата кальция на поверхности мембраны катионного обмена;
  • отложением белка на поверхности мембраны анионного обмена.

Первая проблема может быть отчасти устранена при правильном подборе профиля потока на поверхности мембраны и регулярной мойкой кислотой. Осаждение белков является основным фактором, снижающим срок службы анионных мембран. В основе этой проблемы лежит следующее: в сыворотке с нормальным значением рН сывороточные белки можно рассматривать как большие отрицательно заряженные ионы (анионы), которые перемещаются в растворе под действием электрического поля. Эти молекулы слишком крупные, чтобы пройти через мембраны анионного обмена, поэтому они образуюттонкий белковый слой на поверхности мембраны со стороны секции, по которой проходит сыворотка. Для удаления этих отложений с мембраны можно использовать, например, технологии изменения полярности.
Хотя при частой мойке растворами с высоким значением рН удаляется большая часть отложений, через каждые 2–4 недели рекомендуется проводить разборку установки для ручной мойки. Стоимость обработки электродиализом в большой мере зависит от степени деминерализации.Увеличение этой степени последовательно с 50 до 75 % и до 90 % каждый раз поднимает стоимость обработки вдвое. Это означает, что производственные расходы для продукта, деминерализованного на 90 %, в 4 раза больше, чем для продукта, деминерализованного на 50 %; причиной этого является снижение производительности установки при 90 % деминерализации. В стоимость работы установки также входят обработка водой, химическими соединениями, потребляемая электроэнергия и пар. Обработка отработанной воды является особо сложной задачей. В процессе обработки до 90 % деминерализации лактоза «вытекает» сквозь мембраны в количестве 7–10 %. Фосфаты, удаленные из сыворотки, также накапливаются в отработанной воде. Стоимость электроэнергии составляет 10–15 % от производственных затрат, в то время как химикаты, используемые в производстве, в основном соляная кислота, составляют менее 5 %. Стоимость пара, используемого для предварительного нагрева продукта, и стоимость охлаждения для поддержания температуры обработки составляет 10–15 % в зависимости от уровня деминерализации.
Электродиализ является наилучшим методом для деминерализации до уровня 70 %, где он успешно конкурирует с методом ионного обмена.

ИОННЫЙ ОБМЕН

В противоположность электродиализу, процессу, который удаляет ионизируемые вещества из растворов при постоянной электрохимической основе, ионообменный процесс использует смолы, адсорбирующие минеральные вещества из растворов в обмен на другие типы ионов. Смолы имеют ограниченную емкость, поэтому , когда они полностью насыщены, из них необходимо удалить все адсорбированные минеральные вещества и восстановить перед следующим использованием. Обычно смолы используются в фиксированных колоннах требуемой конструкции.
Ионообменные смолы–это макромолекулярные пористые пластичные материалы, спрессованные в гранулы диаметром от 0,3 до 1,2 мм для промышленного применения. С химической точки зрения они действуют как нерастворимые кислоты или основания, которые при превращении в соли остаются нерастворимыми. Основной характеристикой ионообменных смол является их способность замены подвижных ионов, которые они содержат, на ионы того же знака заряда, которые содержатся в обрабатываемом растворе. Простым примером подобной реакции является извлечение хлорида натрия, где R – это обменная группа нерастворимой смолы.


Катионный обмен R – H + Na+ = R – Na + H+ смола в форме H+

Анионный обмен R – OH + Cl– = R – Cl + OH– смола в форме OH–

Реакция, описанная выше, специально представлена в равновесном виде, поскольку направление реакции зависит от концентрации ионов в жидкости и в твердой фазе в смоле. Равновесие характеризуется константой. При регенерации реакция идет в обратном направлении, когда ионообменная смола, насыщенная натрием, обрабатывается, например 4%-м раствором соляной кислоты.
Высокая концентрация ионов водорода в кислоте сдвигает равновесие влево.
Константа равновесия в значительной мере зависит от типа ионов, что позволяет производить селективный ионообменный процесс. Проще говоря, многовалентные ионы имеют большую селективность, чем одновалентные, а ионы с одинаковой валентностью различаются по размеру. Крупные ионы имеют большую селективность. Что касается катионов, обычно находящихся в молочных продуктах, селективность уменьшается в следующем порядке: Ca2+ > Mg2+ > K+ > Na+.
Аналогично селективность при анионном обмене может быть охарактеризована следующим образом: цитрат3– > HPO2– > NO > Cl.
На практике это означает, что ионообменная смола после полного насыщения при обработке раствора, содержащего различные типы ионов, будет существовать в различных формах в разных участках вдоль колонны, как показано на рис. 15.12. На этом рисунке показано, что происходит при обработке обычной воды в колонне, загруженной катионообменной смолой с активным ионом водорода. Также показана ситуация после регенерации с помощью кислоты. Можно увидеть, что дольше всех в колонне катионного обмена задерживаются ионы натрия. Это следует из порядка селективности, описанного выше.

Возвращаясь к рисунку отработавшей катионообменной колонны, можно увидеть, что ионы натрия проходят, не задерживаясь, через ионообменную смолу первыми, за ними следуют ионы Mg2+ иCa2+. Просачивание ионов всостоянии истощения может произойти, когда ионообменная смола не полностью регенерирована, но при правильной регенерации ионы Na+ вымываются и заменяются ионами H+ (см. рис. 15.12). Состояние нижней части ионообменной колонны определяет попадание ионов в обработанную жидкость.

Рис. 15.12

Колонна с катионообменной смолой до и после регенерации кислотой

Характеристики ионообменных смол

Промышленные ионообменные смолы сегодня производятся из полимерных материалов, образующих пористую структуру. Обычно для этого используется полистирол/дивинилбензол и полиакрилаты. Функциональные группы химически связаны с матричной структурой.Типовыми группами являются:

• Сульфогруппа -SO3-H+ (сильнокислотный катионный обменник)
• Карбоксильные группы -COO-H+ (слабокислотный катионный обменник)
• Четвертичный амин N+ OH- (сильноосновной анионный обменник)
• Третичный амин NH+ OH- (слабоосновной анионный обменник)

Как сильные основные,так и кислотные обменные смолы являются полностью ионизированными на всем рН-интервале от 0 до 14. Слабоосновные и кислотные обменные смолы имеют ограниченную зону рН, где они проявляют активность. Слабые кислотные обменные смолы обычно не используются при низком значении рн (0–7), поскольку карбоксильная группа в основном представлена в свободной кислотной форме, что определяется константой кислотно-основной диссоциации (часто выражается как рКа – отрицательный десятичный логарифм константы диссоциации). При значениях рН выше рКа карбоксильные группы находятся в форме соли и могут участвовать в ионообменных реакциях. И наоборот, слабоосновные анионные смолы активны только в нижнем рН-диапазоне 0–7.
С точки зрения упрощения процедуры регенерации предпочтительно везде, где возможно, использовать слабые смолы. Их можно регенерировать кислотой/основанием соответственно при превышении теоретически требуемого значения всего на 10–50 %. Для сильных кислот требуется превышение содержания кислоты/основания на 300–400 % по сравнению с теоретическим значением регенерации. Для деминерализации, согласно традиционной методике, сильнокислотная катионообменная смола, регенерированная ионами водорода, используется совместно со слабоосновной анионообменной смолой, работающей в свободной гидроксильной форме. Нельзя использовать слабокислотную анионообменную смолу вместо сильной, поскольку устанавливается благоприятное равновесие для связывания катионов водорода и гидроксильных групп.

Другими важными характеристиками ионообменных смол, которые в дальнейшем не рассматриваются, являются:

  • ионообменная емкость;
  • стойкость к разбуханию;
  • механическая прочность;
  • флюидизация (псевдоожижение) при промывании слоя обратным током;
  • падение давления;
  • ограничение скорости потока;
  • требования к промывке водой после регенерации.
Ионообменные процессы при деминерализации

Для обработки воды деминерализация методом ионного обмена применялась давно, но она была адаптирована и для деминерализации сыворотки. По составу сыворотка не является однородным продуктом. Кислая сыворотка, полученная при производстве казеина/творога, имеет рН 4,3–4,6, в то время как рН сладкой сыворотки составляет 6,3–6,6. Основное различие между этими двумя типами сыворотки, помимо кислотности, это высокое содержание фосфата кальция в кислой сыворотке. Для вычисления степени минерализации сыворотки в качестве основы удобно использовать катионы, поскольку анионы, то есть цитраты и фосфаты, задействуются в протеолитических реакциях. Это затрудняет вычисление содержания конкретного иона в растворе. Типовое значение содержания катионов в сладкой и кислой сыворотках показано в таблице 15.6.
Сыворотку можно охарактеризовать как жидкость с высоким содержанием солей, что, в свою очередь, приводит к снижению продолжительности циклов ионного обмена. Это, в свою очередь, отражается в больших затратах на восстановительные химикаты, если они не регенерируются.

Таблица 15.6

Содержание катионов в сладкой и кислой сыворотках

Ион Сладкая сыворотка Кислая сыворотка
% м-экв/л % м-экв/л
Na 0.050 22.0 0.050 22.0
K 0.160 41.0 0.160 41.0
Ca 0.035 17.5 0.120 60.0
Mg 0.007 5.8 0.012 10.0
Итого: 86.3 133.0

Традиционный ионный обмен, используемый при деминерализации

На рис. 15.13 показана простая установка для деминерализации, работающая по принципу ионного обмена. Сыворотка сначала попадает в сильную катионообменную смолу с ионами водорода и идет далее в анионный обменник, где используется слабоосновная анионообменная смола в форме свободного основания. Ионообменные колонны промываются и регенерируются отдельно друг от друга разбавленной соляной кислотой и гидроксидом натрия (или аммония). Раз в день колонны дезинфицируются раствором с невысоким содержанием активного хлора. При деминерализации происходят следующие суммарные реакции (NaCI использованав качестве примера любой другой соли,содержащейся в сыворотке, a R представляет нерастворимую смолу).

Катионный обмен: R – H + Na+ + Cl —— R – Na + H+ + Cl
Анионный обмен:  R – OH + H+ + Cl —— R – CI + H2O

Различные потоки в процессе ионного обмена включают следующие шаги:

  • Истощение (через колонну после регенерации может быть пропущен 10–15-кратный относительный объем сыворотки). Относительный объем основан на объеме сыворотки по отношению к объему катионообменной колонны.
  • Регенерация.
  • Вытеснение сыворотки.
  • Промывание обратным потоком.
  • Контакт с регенерирующим раствором.
  • Промывание водой.

Рис. 15.13

Установка для деминерализации подсырной сыворотки обычным методом ионного обмена

  1. Бак для хранения дезинфектанта 
  2. Бак для хранения соляной кислоты 
  3. Катионная колонна 
  4. Анионная колонна 
  5. Бак для хранения гидроксида натрия 
  6. Расходомер 
  7. Смотровое стекло

Ионообменные колонны часто изготавливают из низкоуглеродистой стали, покрытой резиной, чтобы избежать проблем, связанных с коррозией. Для анионного обмена используются колонны конической формы, чтобы учесть набухание смолы при переходе из формы свободного основания в форму соли. Противоток часто используется для регенерации катионообменной смолы. Это означает,чтоесли сыворотка движется сверху вниз,торегенерация происходит снизу вверх.Таким образом, на 30–40 % снижается расход регенерирующих химикатов, но это происходит за счет более сложной конструкции. Установка может быть легко автоматизирована. Для непрерывной обработки сыворотки необходимо использовать 2 или 3 параллельные ионообменные системы. Продолжительность нормального цикла составляет 6 часов, 4 из которых необходимы для регенерации.

Производственные ограничения

Сыворотка – это жидкость с высоким содержанием солей, что уменьшает срок работы между регенерациями. Это также означает большой расход регенерирующих химикатов и высокое содержание солей в отработанной жидкости, включающее удаленные минеральные вещества и неизбежный избыток регенерирующих химических реагентов. Расход промывочной водытакже значителен, особенно при вымывании излишка гидроксида натрия из слабоанионной смолы. Потери сывороточных белков в колоннах происходят вследствие денатурации/абсорбции. Это вызвано значительными колебаниями уровня рН в сыворотке во время процесса ионного обмена. Потребление восстанавливающих химических реагентов составляет 60–70 % от стоимости
производства.
Процесс предназначен для деминерализации до уровня 90 %, но можно обеспечить любую степень деминерализации при использовании системы байпасирования.
Что происходит с сухими веществами сыворотки для различных вариантов смеси продуктов приведено на рис. 15.14.

Рис. 15.14

Чем становятся сухие вещества в сыворотке для различных вариантов смеси продуктов

Хроматографическое удаление лактопероксидазы и лактоферрина

В целом использование натуральных биологически активных веществ представляет особый интерес для продуктов детского питания, оздоровительных продуктов питания, косметических кремов и зубных паст. Примерамитаких компонентов являются биологически активные протеины лактопероксидаза (ЛП) и лактоферрин (ЛФ), которые присутствуют в сыворотке в небольших концентрациях, обычно 20 мг/л ЛП и 35 мл/л ЛФ. Для выделения ЛП и ЛФ из подсырной сыворотки обычно используют хроматографию.
Основополагающий принцип, используемый в процессе, заключается в том, что ЛП и ЛФ имеют изоэлектрические точки в щелочной области, то есть эти белки имеют положительный заряд в сладкой сыворотке с нормальным рН 6,2–6,6. Остальные белки сыворотки, например, b-лактоглобулин, a-лактальбумин и альбумины сыворотки крови, имеют при том же рН отрицательный заряд. Поэтому наиболее подходящий процесс отделения ЛП и ЛФ – это пропускание сыворотки через специальную катионообменную смолу для селективной адсорбции. Молекулы ЛП и ЛФ при взаимодействии зарядов связываются с отрицательно заряженными функциональными группами катионного обменника, что приводит к фиксации этих молекул на ионообменной смоле, в то время как остальные сывороточные белки проходят сквозь ионообменник, поскольку имеют отрицательный заряд. Для использования этого процесса в промышленных масштабах он должен отвечать некоторым основным требованиям.

Одно из них – это необходимость использования сыворотки без нерастворимых включений для поддержания высокой скорости потока во время загрузки, поскольку через ионообменную смолу для достижения насыщения должны пройти очень большие объемы сыворотки. Микрофильтрация (МФ) с порами размером 1,4 мкм при равномерном трансмембранном давлении зарекомендовала себя как хорошая технология получения сыворотки без твердых включений. Постоянный поток 1200–1500 л/м2/час без проблем поддерживается в течение 15–16 часов. При подобной предварительной обработке сыворотки можно избежать нарастания обратного давления в ионообменной колонне.

Ионообменная смола до насыщения способна поглотить 40–45 г ЛП и ЛФ на литр смолы. При объеме смолы 100 л можно обработать почти 100 000 л сыворотки за один цикл. При правильно подобранных условиях вымывания адсорбированных биологически активных белков из колонны можно получить очень чистые фракции ЛП и ЛФ. На этом этапе используются растворы солей с различными концентрациями. Эти белки присутствуют в промывном растворе в достаточно высокой концентрации порядка 1 % от веса. При ионном обмене концентрация ЛП и ЛФ повышается почти в 500 раз по сравнению с исходной сывороткой. При дальнейшей обработке промывного раствора на установках ультрафильтрации и диафильтрации получают очень чистый белковый продукт –с чистотой около 95 %. Наконец, после стерильной фильтрации в поперечном микрофильтре с порами 0,1–0,2 мкм концентрированные белки подвергают распылительной сушке. Весь процесс показан на рис. 15.15.

ПЕРЕРАБОТКА ЛАКТОЗЫ

ГИДРОЛИЗ ЛАКТОЗЫ

Лактоза – это дисахарид, состоящий из моносахаридов, глюкозы и галактозы (как показано на рис. 15.16). Лактоза существует в двух изомерных формах: a-лактоза и b-лактоза. 

Они отличаются друг от друга пространственным расположением гидроксильной группы по отношению к первому атому углерода в молекуле глюкозы, а также, помимо прочего:

  • растворимостью;
  • формой кристаллов;
  • температурой плавления;
  • физиологическим воздействием.

Лактозу можно расщепить гидролитически, то есть соединением с водой, и с помощью ферментов. Расщепляющий лактозу фермент b-галактозидаза относится к группе гидролаз. На рис. 15.16 показан процесс ферментативного расщепления лактозы на галактозу и глюкозу. Лактоза не такая сладкая, как другие типы сахаров. На рис. 15.17 показана относительная степень сладости различных типов сахара. Гидролиз лактозы приводит к значительному повышению сладости продукта.
У некоторых людей отсутствует фермент, расщепляющий лактозу, поэтому они не могут употреблять молочные продукты в больших количествах. Это называется «непереносимостью лактозы». Гидролиз лактозы, содержащейсявмолочных продуктах, даетэтим людям возможность использовать высокоценные белки, витамины и т. д., присутствующие в молочных продуктах. Некоторые пороки, такие как песчанистая консистенция мороженого (кристаллизация лактозы), при гидролизе лактозы практически устраняются.

ФЕРМЕНТАТИВНЫЙ ГИДРОЛИЗ

На рис. 15.18 показан процесс ферментативного гидролиза лактозы в сыворотке. Предварительная обработка,такая как деминерализация, не имеет существенного значения, но она улучшает вкус конечного продукта. После гидролиза сыворотку выпаривают. Получается сироп с содержанием сухих веществ 70–75 %. 85 % лактозы в этом сиропе гидролизовано и может использоваться в качестве подсластителя в хлебопекарном производстве и производстве мороженого.
В ходе производства фермент инактивируется при тепловой обработке или при регулировке рН. Он не может использоваться повторно. Вместо использования свободных ферментов сейчас возможно применять ферменты на водорастворимых и водонерастворимых носителях. Такие системы с иммобилизованными ферментами могут использоваться для непрерывного гидролиза лактозы. Фермент, являщийся дорогостоящим продуктом, не расходуется и может использоваться для гидролиза больших объемов продукта. Это повышает рентабельность. Данная технология еще не проработана в должной мере.

Рис. 15.18

Установка для ферментативного гидролиза лактозы в сыворотке 

  1. Пастеризатор 
  2. Танк для гидролиза 
  3. Выпариватель
  4. Фасовка

КИСЛОТНЫЙ ГИДРОЛИЗ

Также лактозу можно расщепить при помощи кислот вместе с термической обработкой или при пропускании через катионный обменник в водородной форме при температуре около 100 °С. Требуемая степень гидролиза определяется по уровню рН, температуре и времени выдержки. Поскольку продукт в ходе гидролиза приобретает коричневый оттенок, рекомендуется обработка активированным углем.

ХИМИЧЕСКИЕ РЕАКЦИИ

Было установлено, что небелковые азотистые соединения могут использоваться как частичная замена натуральных белков в питании жвачных животных, поскольку определенные микроорганизмы в рубце (первый отдел желудка жвачных) крупного рогатого скота могут синтезировать белок из мочевины и аммиака. Тем не менее, для того чтобы получить сбалансированное питание по азоту и энергетической ценности, мочевина и аммиак должны бытьтрансформированы в более подходящие формы, которые медленно выделяют азот в рубце, улучшая синтез протеинов.
Лактозил-мочевина и лактат аммония являются подобными продуктами, получаемыми из сыворотки.

ЛАКТОЗИЛ-МОЧЕВИНА

В общих чертах технология производства выглядит следующим образом: после сепарирования сыворотка концентрируется до 75 % сухих веществ, чаще всего в два этапа. После добавления мочевины и пищевой серной кислоты концентрат сыворотки выдерживается при температуре 70 °С в течение 20 часов в изолированном баке, снабженном мешалкой. В этих условиях протекает реакция между мочевиной и лактозой с образованием лактозил-мочевины.
После реакции продукт охлаждается и транспортируется на предприятие по производству концентрированного корма (например, в виде таблеток) или непосредственно фермерам.

ЛАКТАТ АММОНИЯ

Технология процесса включает ферментацию лактозы, содержащейся в сыворотке, в молочную кислоту и поддержание уровня рН с помощью аммиака, что приводит к образованию лактата аммония. После концентрирования до 61,5% по сухим веществам продукт готов к использованию.

Do you want to continue reading

Please enter your details to continue reading the book. Please note that entering your e-mail address here does not mean that you subscribe to any newsletters.